Buick Regal  的冷氣系統是最典型的維修項目之一,這也是大多數擁有美國車車主的痛,不管是Chrysler克萊斯勒汽車、Chevrolet雪佛蘭、Dodge道奇.............等,這一些有GM系統的車型,不知道是不是水土不服的因素或是本來此系統就比較容易故障,整個維修經驗來說就是常常出現在你眼前。

 

 

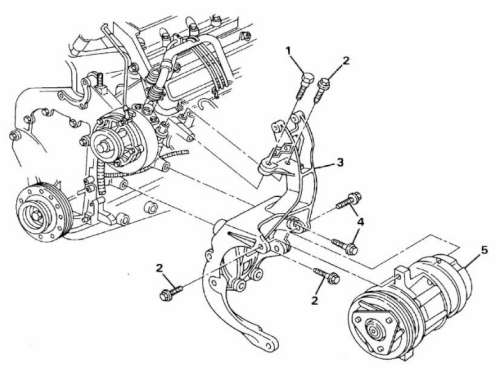
壓縮機、冷凝器(冷排)、儲液筒(白瓶仔)......零件圖下


 (10)壓縮機、(27)冷凝器、(25)儲液筒

 

buick01-500  

 


影像052-500  冷凝器..


影像057-500  


影像010-500  


影像012-500  


影像053-500  儲液筒..


buick -500  圖壓縮機(5

 

 

 


影像054-500    壓縮機..

..

全站熱搜
創作者介紹
創作者 bug02 的頭像
bug02

黑手日記

bug02 發表在 痞客邦 留言(4) 人氣()